Aurelio Selman – AI, Design & Development

Projects

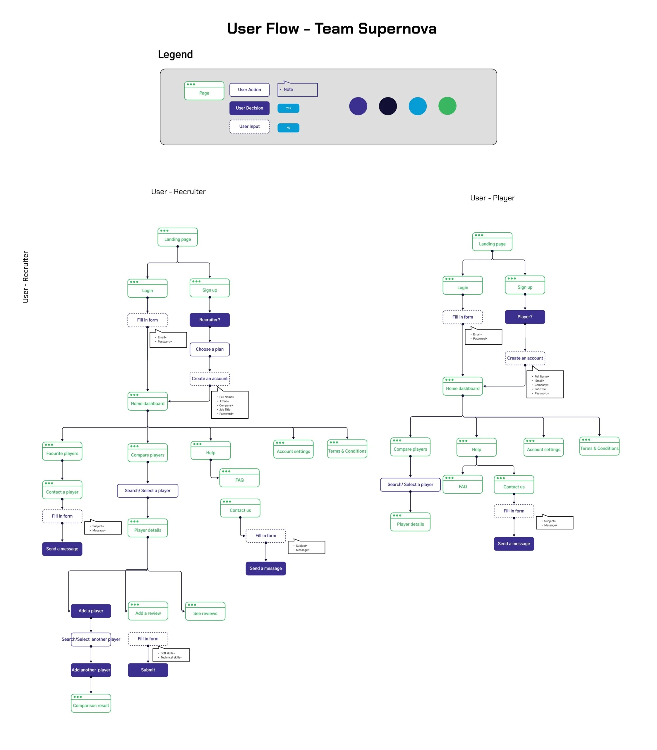
Global Player

LEARN MORE

Role: UX/UI Designer
Sep 2022 - Dec 2022

Langara College - Project 2

Global Player is an MVP (Minimum Viable Product) web app, where League of Legends recruiters hire professional players, having access to analytical data, and statistics.